块版本管理

把版本控制精确到“块”。 在 Linnya 中,每个段落、列表、代码片段等都是独立的块(Block)。块版本管理允许你仅对某一个块创建版本,而不必复制整篇文档;既轻量,又便于回溯与对比。

创建块的新版本

在需要管理的块打开 块菜单,选择 创建为新版本。系统会将当前块内容保存为一个可追溯的版本节点。

创建块版本入口

查看块的所有历史版本

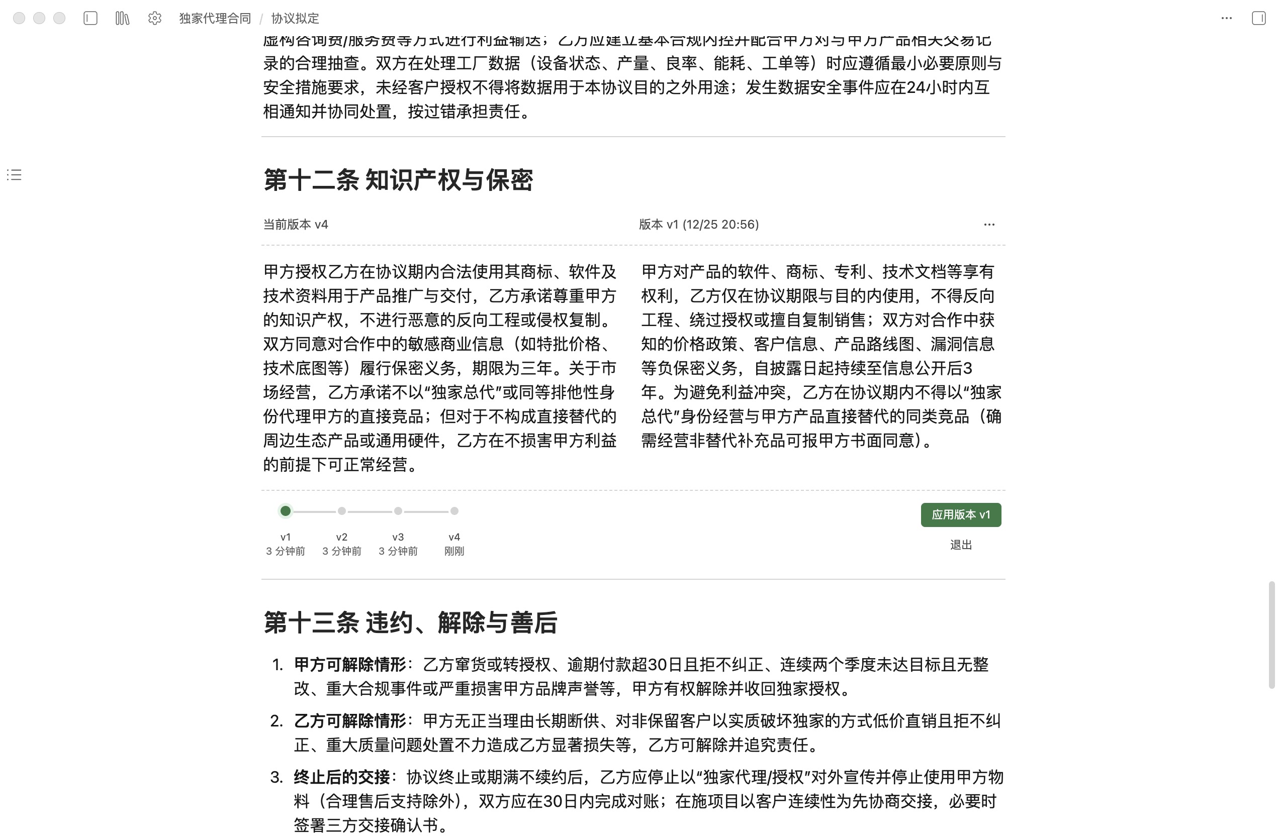
你可以在同一处入口打开 查看历史版本,查看该块的全部历史版本。每个版本都会对应一次内容快照,便于你快速定位到想要的那次修改。当你需要确认改动点或恢复旧内容时,可在版本列表中选择任一历史版本进行查看与回溯。

块版本对比与回溯

下载 Linnya,帮助你更高效率地进行专业创作。

免费下载 →

© 2024 Linnya Inc. All rights reserved.